Kaiyun
您好,欢迎来到芜湖开放大学!
教师空间
学生空间
学校Kaiyun
学校概况
学校简介
现任领导
机构设置
分校之窗
联系我们
开放教育
国开一网一平台
教学教务
科研活动
学生工作
非学历教育
社区教育
老年教育
专技人员继续教育
干部教育在线
培训考试
学分银行
党建动态
信息公开
单位预算
单位决算
“三公”经费
人事信息
采购信息
学习资源
学历教育
继续教育
终身教育
数字图书馆
您现在的位子:
网站Kaiyun
>
信息公开
>
“三公”经费
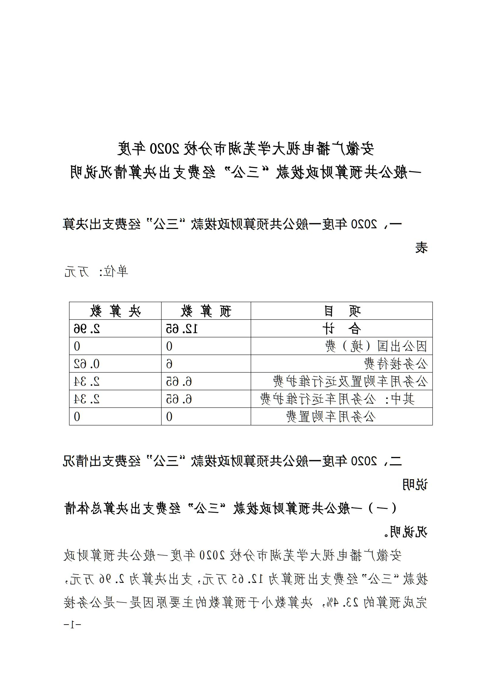
安徽广播电视大学芜湖市分校 2020 年度 一般公共预算财政拨款“三公”经费支出决算情况说明
著者:system 的时间:2020-09-02 09:09:00
点击量:
安利到:
用微信扫描二维码
分享至好友和朋友圈
×
字体:
大
中
小
扫扫视在安卓手机打开浏览器眼下页
顶部
打印
关闭
安徽广播电视大学芜湖市分校 2020 年度 一般公共预算财政拨款“三公”经费支出决算情况说明 - 芜湖开放大学
Kaiyun
音乐版权全部的©蚌埠开花一本大学 网址:江西省蚌埠市镜湖区环城西路10-3号 邮政编码:241000 召生服务热线:0553-3818012 网络传真:0553-3822578